Laporan Akhir 2 Modul 3
By: Rahmad Fajril Ilhami
2210951016
IC ini adalah sebuah IC counter yang mencacah empat bit dari 0000 (desimal 0) sampai 1001 (desimal 9). Rangkaian dalamnya terdiri dari empat buah flip-flop berderet dan gerbang-gerbang khusus yang digunakan untuk mereset flip-flop. IC ini memiliki empat output, dimana ke empat output ini mencacah/menghitung bilangan Biner dari 1 sampai 9, IC ini bekerja apabila diberi clock pada kaki IC 14, dan di beri tegangan. Untuk menjalankan/ mensimulasikan IC ini maka kita membutuhkan probe sebagai indicator untuk dapat melihatnya.
2. IC 7493
3. Power DC
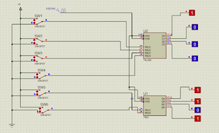
Rangkaian percobaan 2a merupakan “asynchronous counter” atau penghitung tak sinkron dengan dua IC counter, yaitu IC 74LS90 dan IC 7493, yang digunakan untuk menghitung dalam sistem biner. IC 74LS90 adalah counter 4-bit yang dirancang khusus untuk menghitung dalam basis 10 (decade counter), sedangkan IC 7493 adalah counter 4-bit biner. Kedua IC ini bekerja dengan cara yang serupa, yaitu menghitung naik berdasarkan sinyal clock yang diterima. Sinyal clock utama berasal dari sumber clock eksternal (U1(CKA)), yang mengirimkan pulsa-pulsa ke pin clock masing-masing IC. Sinyal clock ini kemudian diolah oleh IC untuk menghasilkan output yang berubah-ubah sesuai dengan nilai biner yang diwakili oleh posisi flip-flop di dalamnya.
Rangkaian ini memiliki beberapa sakelar (SW-SPDT) dari B0 hingga B5 yang berfungsi sebagai input untuk pengaturan kondisi reset atau preset pada IC counter. Sakelar ini dapat diatur untuk menghubungkan input reset (R0 dan R9) ke ground atau tegangan tinggi (VCC), yang menentukan apakah counter akan kembali ke nilai awal atau mulai dari nilai tertentu. Sakelar ini memungkinkan pengguna untuk mengatur nilai awal atau mereset counter ke nilai nol.
Pada IC 74LS90, output Q0, Q1, Q2, dan Q3 mengirimkan sinyal biner yang dihitung dari setiap pulsa clock yang diterima, dan sinyal ini diteruskan ke indikator output H0 hingga H3. Sedangkan pada IC 7493, output QA, QB, QC, dan QD mengirimkan sinyal biner yang dihitung berdasarkan pulsa clock, yang diteruskan ke indikator output H4 hingga H7. Karena kedua IC bekerja secara asinkron, output dari satu IC bisa digunakan sebagai input clock untuk IC lainnya. Hasilnya, IC 74LS90 akan menghitung terlebih dahulu, dan setiap kali IC tersebut mencapai batas hitungan, IC 7493 akan mendapat sinyal clock tambahan untuk melanjutkan hitungan ke level berikutnya.
Dengan kata lain, rangkaian ini menghasilkan urutan hitungan biner yang berkelanjutan pada output H0 hingga H7, yang dapat digunakan untuk berbagai aplikasi seperti penghitung atau pemrosesan data digital. Setiap output biner mewakili satu nilai dalam sistem biner, dan perubahan pada output ini akan terjadi secara berurutan berdasarkan sinyal clock yang diterima oleh rangkaian.
1. Analisa kenapa output percobaan 2a mengcounter tidak beraturan ?
Jawab:
Terdapat beberapa faktor yang dapat menyebabkan counting (penghitungan) menjadi tidak beraturan atau tidak sesuai dengan urutan yang seharusnya.
1) Perbedaan Timing karena Clock Asynchronous
Rangkaian counter asynchronous seperti ini menggunakan clock yang dihasilkan oleh output flip-flop atau counter sebelumnya untuk menggerakkan counter berikutnya. Karena IC pertama (74LS90) terhubung ke IC kedua (7493) secara bertahap (stage-by-stage), sinyal clock yang masuk ke IC kedua mungkin tidak sinkron sepenuhnya dengan sinyal clock utama. Hal ini dapat mengakibatkan pergeseran fase atau waktu yang berbeda pada saat clock diproses di IC kedua (7493), menyebabkan urutan hitungan yang tidak beraturan.
2) Penggunaan Counter Dekade dan Counter Biner Secara Bersamaan
Rangkaian ini menggunakan IC counter dekade (74LS90) dan IC counter biner (7493) secara bersamaan. Jika tidak disesuaikan dengan baik, perbedaan dalam rentang hitungan (10 untuk 74LS90 dan 16 untuk 7493) bisa menyebabkan perbedaan dalam urutan counting. Perbedaan jenis counter ini juga bisa menyebabkan output yang tampak acak atau tidak teratur karena kedua IC menghitung dalam basis yang berbeda (basis 10 untuk 74LS90 dan basis 2 untuk 7493).
Download Datasheet IC 74LS90 [Download]
Download Datasheet IC 7493 [Download]
Download Datasheet Switch [Download]


.png)





Komentar
Posting Komentar